全国咨询热线:
13942589890
首页
金年金字招牌(jinnian)诚信至上
产品展示
成功案例
资质荣誉
新闻资讯
金年金字招牌(jinnian)诚信至上
主营产品:
气体流量计 燃气表密封试验台 标准金属器
金年金字招牌(jinnian)诚信至上
金年金字招牌(jinnian)诚信至上
全国服务热线:13942589890
电话:0415-4142588 4144052
地址:丹东市振兴区富荣街8-2号
传真:0415-4142588
您的位置:
主页
>
新闻资讯
新闻资讯
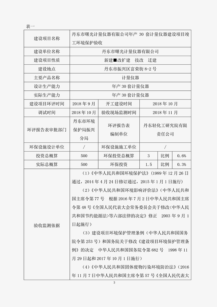
金年金字招牌(jinnian)诚信至上年产30套计量仪器建设项目验收
发布时间:2022-08-12
点击下载查看更多
上一篇:
流量计我国应把握时机 加速传感器技术产业化
下一篇:
环境保护验收意见